$ [root@dominic-assia.com]>

Remote Rover

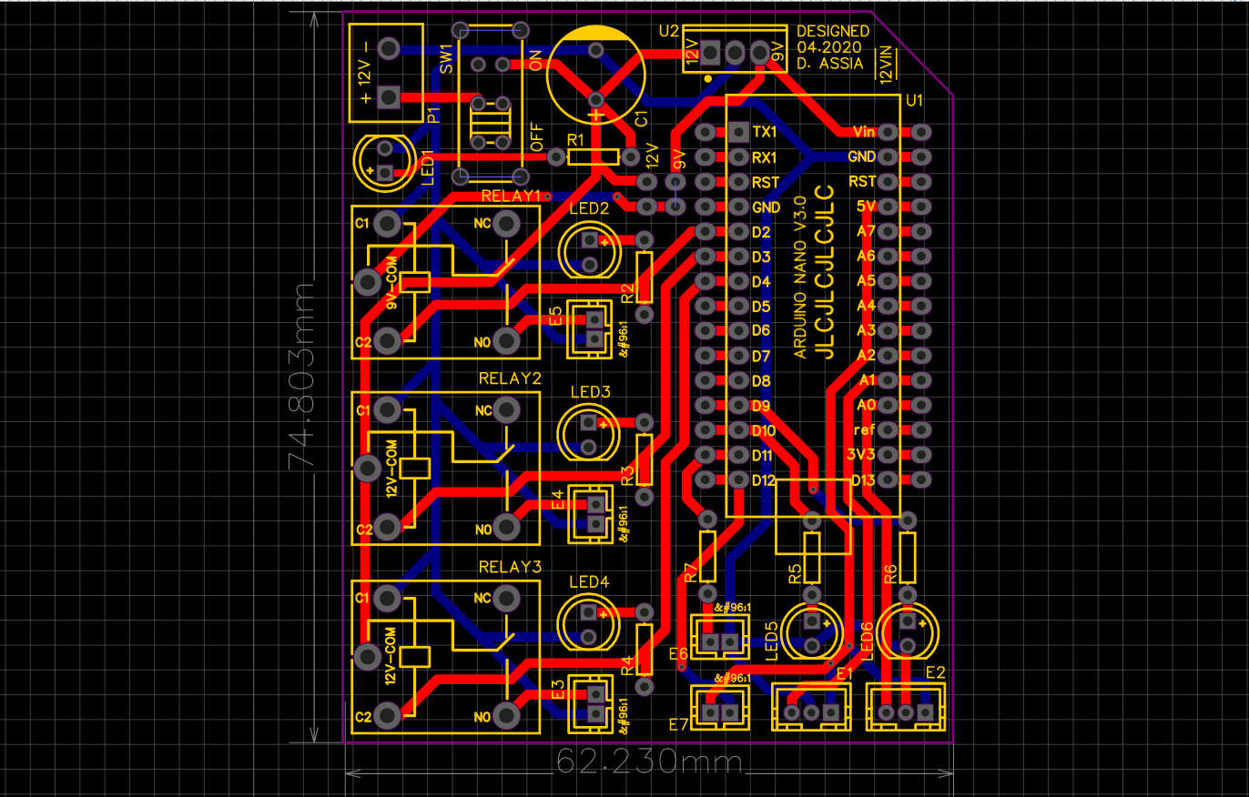
Dual Load Dimmer

Smart Plant Sprinkler

Your browser does not support the video tag.

GO:OD AM Clock

Parameterized Shift Register

VEX Robotics '18-'19

FPGA Complex Multiplier

Industrial IoT Hopper

Dominic Assia

    • Instagram
    • GitHub
    • Spotify